当前位置:首页 >> 江苏总代产品 >> TissueGnostics全景组织细胞定量分析系统
肺癌是所有癌症中死亡率最高的一种癌症类型,目前临床上治疗方法较为有限,尤其是针对KRAS基因发生致癌突变的患者。科学家们对免疫检查点抑制剂的获批寄予了很大希望,但患者对疗法反应各有不同。

几日前,来自维也纳医科大学的Herwig P. Moll及其他科学家通过研究识别出了肺癌患者接受免疫疗法成功的一种潜在的生物标志物及其分子机制。该文章发表在Science Translational Medicine (IF=17.161)杂志上。
KRAS是一种单体G蛋白,其在恶性肿瘤的生长进展过程中扮演着关键角色,KRAS突变的肺癌经常会发生在慢性炎症患者的肺部,尤其是重度吸烟人群中。炎症过程会促进癌细胞的生长。高度抗炎蛋白 - 肿瘤坏死因子α诱导蛋白3(TNFαIP3,又称A20)在这些恶性细胞中的表达通常很低,而且患者的预期寿命与这种蛋白的表达之间存在直接关联。

无论是在人类还是在动物模型中,A20的缺失都会导致对癌细胞的免疫监视减弱。A20表达水平低的癌细胞能够逃脱免疫系统的监视。—Herwig P. Moll

这导致肿瘤生长明显加快。并且发现,主要是因为癌细胞对免疫调节细胞因子γ干扰素的敏感性增强,此外,A20下调的肿瘤细胞对于免疫检查点抑制剂的反应较好,这与黑色素瘤患者具有相类似的基因表达结构方式相同。
实验证明,在A20中发现了一种此前在肺癌中未知的肿瘤抑制子,其作为免疫检查点的缺失促进了恶性疾病的发生和进展。由于机体中A20低水平表达的患者往往携带较少的抵御肿瘤的免疫细胞,因此在疾病进展的晚期阶段,患者机体中表达重要的免疫检查点分子PD-L1的水平往往较低,而且这些患者还被排除在针对PD-L1的免疫疗法之外。
本文研究发现,蛋白质A20或能作为调节TBK1–STAT1–PD-L1轴的主要免疫检查点,这或许有望帮助改善肺癌患者的免疫检查点阻断剂疗法。
实验部分采用TissueGnostics公司TissueFAXS系统对HE、IHC的肺组织样本获取图像,HistoQuest定量分析软件对肿瘤细胞数量,阳性率和肿瘤组织面积进行定量分析。
通过TissueGnostics公司组织流式定量分析技术,可以在组织原位精准识别到所有有效细胞的基础上,通过类流式正反向回溯追踪功能,对全景全样本尺度下,对亚细胞定位下的染色表达强度和位置进行追踪,以此来设定阳性细胞的筛选阈值。在本实验中,通过这种方法获得的Ki67,CC3,CD3,CD8,Gzmb 的精准量化分析数据,起到了至关重要的作用。

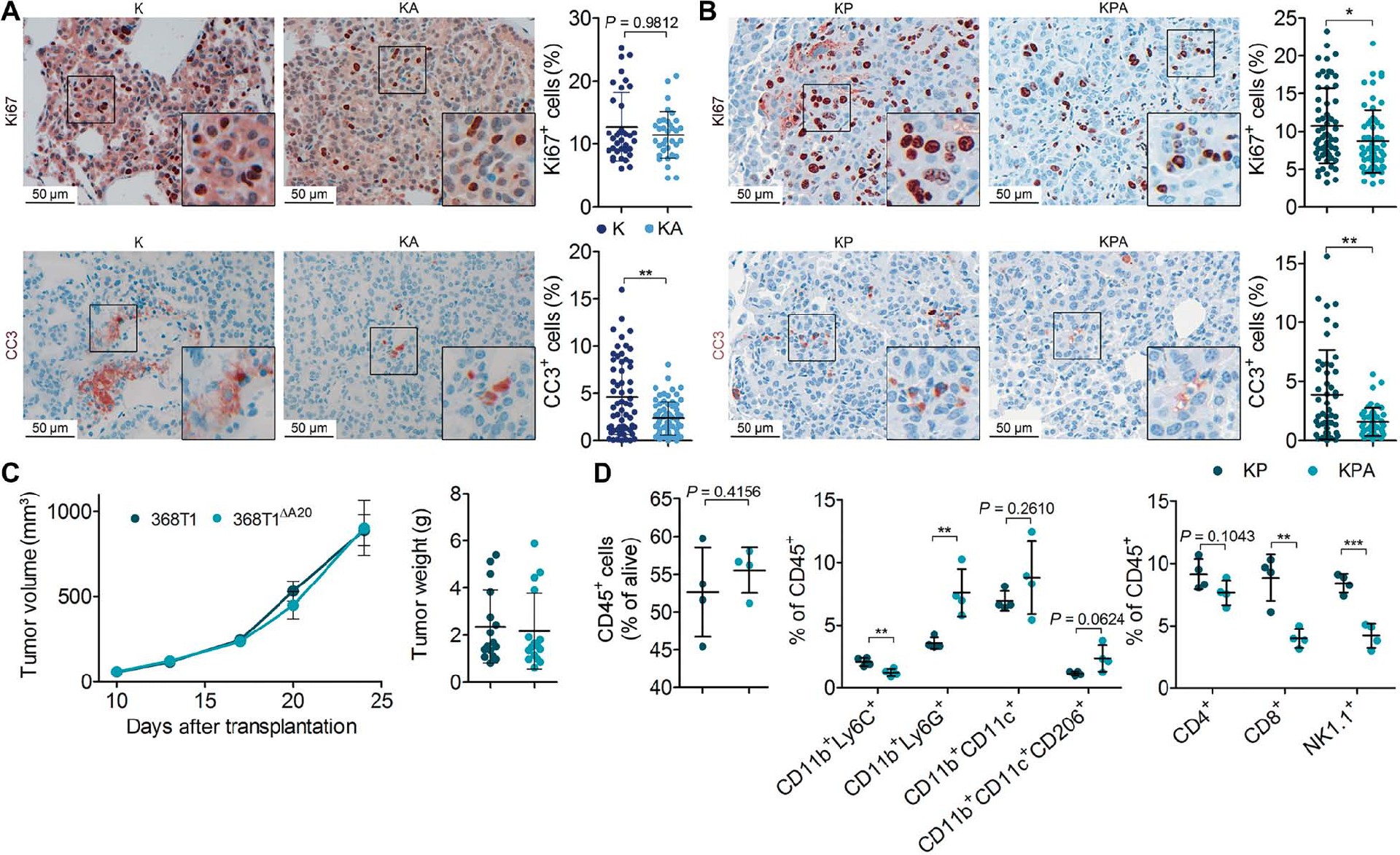
Fig1 A20的缺失改变肿瘤免疫细胞浸润
(A)K和KA小鼠肺组织的Ki67和CC3染色的免疫组化样本图像,阳性率定量分析。
(B)KP和KPA小鼠肺组织的Ki67和CC3染色的免疫组化样本图像,阳性率定量分析。

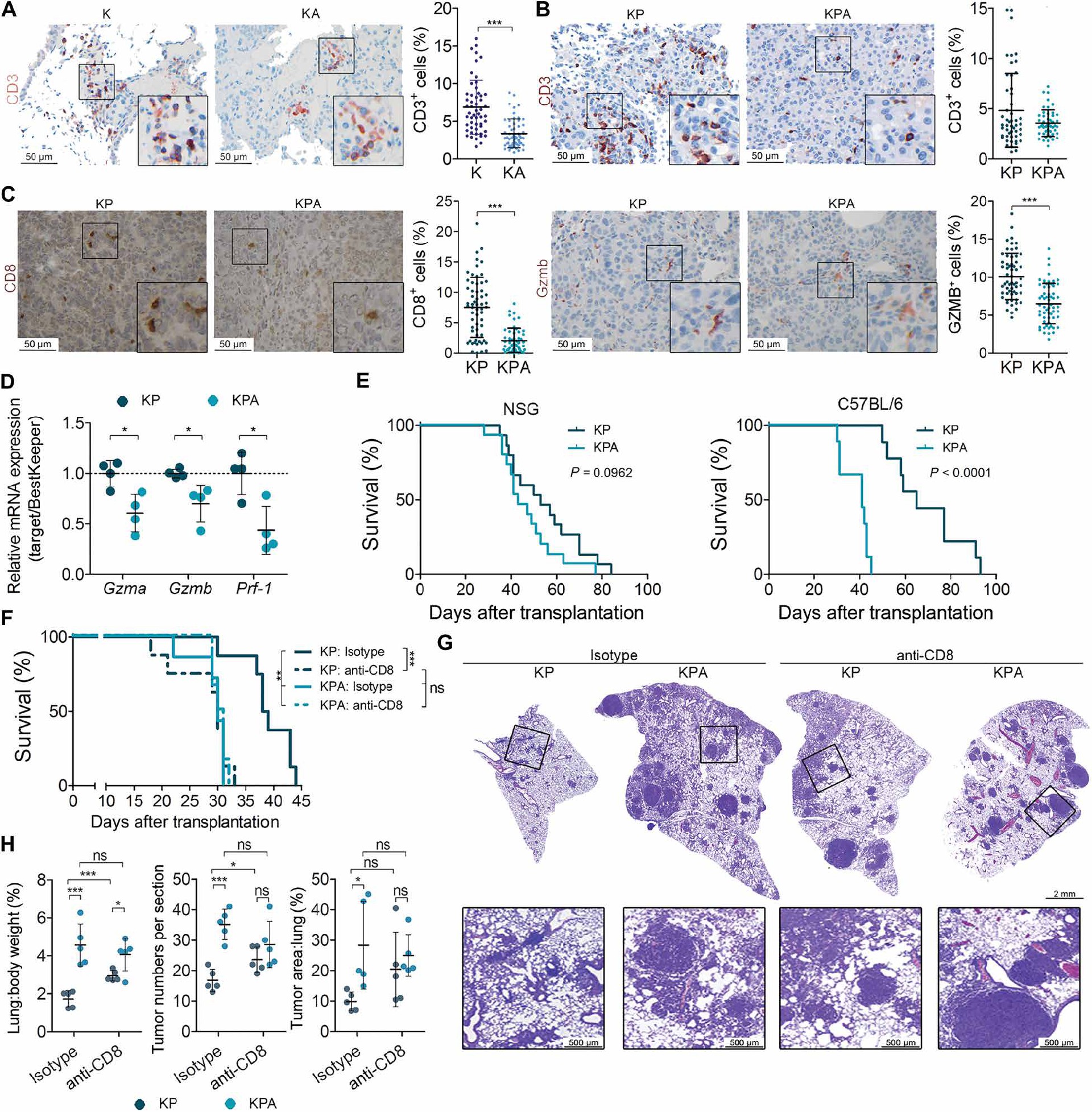
Fig2 A20基因敲除LUAD的致瘤性增强依赖于CD8+T细胞的肿瘤逃逸
(A)K和KA小鼠肺组织的CD3染色的免疫组化样本图像,阳性率定量分析。
(B)KP和KPA小鼠肺组织的CD3染色的免疫组化样本图像,阳性率定量分析。
(C)KP和KPA小鼠肺组织的CD8,granzyme B (GZMB)染色的免疫组化样本图像,阳性率定量分析。

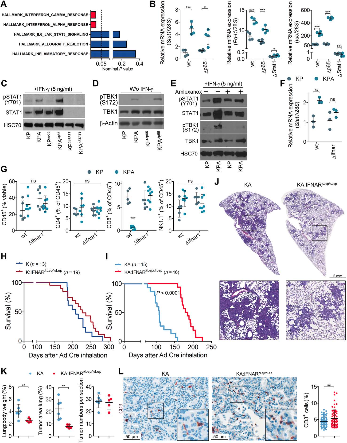
Fig 3自分泌IFN信号通路使得A20基因敲除的LUAD异常生长。
(L)KA 和KA:IFNARLep/Lep小鼠肺组织的CD3染色的免疫组化样本图像,阳性率定量分析。

Fig 4 A20缺乏使LUAD对抗PD-L1疗法敏感
(G、H)KP 和KPA小鼠肺组织的CD3染色的免疫组化样本图像,阳性率定量分析。
部分文字转自网络。
积累20余年 经验丰富
拥有遍布全国的商务合作伙伴和较为完善的经营渠道,缔造了良好的品牌和商誉,层层筛选,全面支撑保障。
雄厚的产品研发实力
雄厚的产品研发实力、装配工艺以及精湛的生产施工队伍,为公司赢得了客户的长期信为公司赢得了客户的长期信赖和支持!
销售网络范围广
目前销售网络遍布高校以及企业实验室,先后与国内外多家知名集团公司建立长期合作关系!
创新 · 诚信 · 进取
以创新谋求发展,以诚信赢得信赖,以进取开拓未来——初心如磐,行稳致远。
400-988-2084
公众号