当前位置:首页 >> 江苏总代产品 >> TissueGnostics全景组织细胞定量分析系统
皮质的抑制作用是几种神经精神疾病的共同特征,例如精神分裂症,自闭症和智力障碍。但是,尚未完全理解其基本机制。
Nature Communications
2021年1月12日,华东师范大学殷东敏团队在Nature Communications 在线发表文章,揭示了精神分裂症大脑皮层去抑制的神经机制。


神经调节素1(Nrg1)是一种常见的精神分裂症风险基因。研究者们首先分析了精神分裂症患者的前额叶皮层基因表达数据库,发现Nrg1在精神分裂症患者的抑制性中间神经元内高表达。为了模拟精神分裂症患者脑内Nrg1的异常表达模式,研究人员制备了gtoNrg1小鼠,该小鼠特异性在抑制性中间神经元内过表达Nrg1。
通过对gtoNrg1小鼠进行了表型分析,发现其前额叶皮层在细胞、突触、神经网络和行为水平上均表现出与精神分裂症类似的皮层去抑制和过度兴奋的现象。研究人员还发现NRG1的胞内段可以与钠离子通道Nav1.1的胞内第1环相互作用,抑制了钠离子通道,从而使抑制性中间神经元兴奋性降低。在成年期关闭Nrg1的高表达,或激活抑制性中间神经元可以使gtoNrg1小鼠的大脑皮层功能恢复正常。
利用TissueGnostics公司TissueFAXS Plus ST系统(TissueQuest)对小鼠前额皮层组织样本进行组织流式定量分析。
TissueQuest(TQ)细胞级荧光定量分析平台是针对组织原位单细胞进行自动识别及定量的软件,用于解决荧光样本中,不同类型细胞的细胞核/质/膜上特异性染色信号筛选。根据样本染色情况、及细胞的形态特征,精准分析不同实验组之间的数据差异。
TQ采用样本导入+一键分析的精简操作模式,再根据数据定量分析的结果,利用散点图正反向回溯工具,针对样本差异性,调整分析参数。这种反复校验的数据获取流程,基于强大的软件图像运算能力,实时得到切片所包含的大数据信息,引导研究者最终获得反映样本实际情况的数据结果。

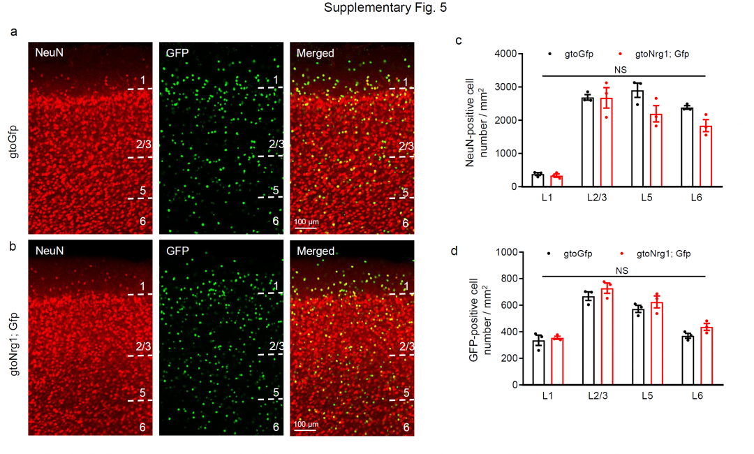
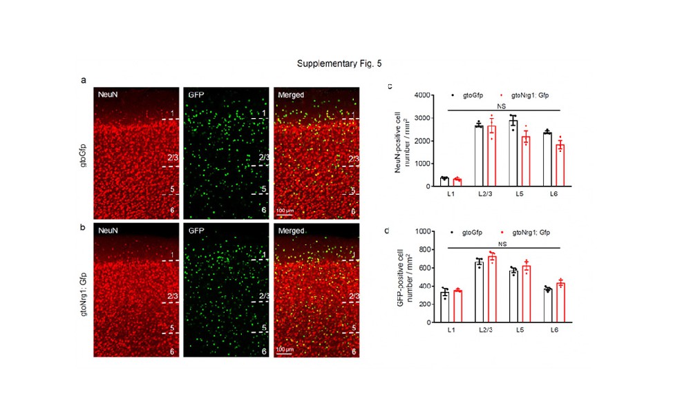
Fig. gtoNrg1; Gfp小鼠的前额叶皮层中正常的皮层分层和神经元密度
a-b groGfp(a)gtoNrg1; Gfp(b)前额叶皮层中的NeuN和GFP标记的表达;
c groGfp和gtoNrg1; Gfp前额叶皮层NeuN阳性细胞密度的定量分析;
d groGfp和gtoNrg1; Gfp前额叶皮层GFP阳性细胞密度的定量分析。
部分内容摘自网络。
积累20余年 经验丰富
拥有遍布全国的商务合作伙伴和较为完善的经营渠道,缔造了良好的品牌和商誉,层层筛选,全面支撑保障。
雄厚的产品研发实力
雄厚的产品研发实力、装配工艺以及精湛的生产施工队伍,为公司赢得了客户的长期信为公司赢得了客户的长期信赖和支持!
销售网络范围广
目前销售网络遍布高校以及企业实验室,先后与国内外多家知名集团公司建立长期合作关系!
创新 · 诚信 · 进取
以创新谋求发展,以诚信赢得信赖,以进取开拓未来——初心如磐,行稳致远。
400-988-2084
公众号