当前位置:首页 >> 江苏总代产品 >> TissueGnostics全景组织细胞定量分析系统
恐惧和压抑等情绪反应是我们生活中对消极情况的正常心理和生理反应。频繁的急性情绪反应是一种病理状态,被称为慢性应激。长期的慢性应激压力会导致大脑中的各种神经变化,增加抑郁和焦虑的风险。精神疾病与免疫功能障碍密切相关,除了行为改变,慢性应激还会导致免疫代谢和心血管系统的紊乱。目前的研究已经发现了多种免疫因子在心理疾病中的生理功能,但仍不清楚外周T细胞在慢性应激诱导焦虑行为中的具体角色,如T细胞在慢性应激下有何种变化;心理疾病中病理T细胞的特征是什么;这种病理性T细胞通过何种机制调节中枢神经系统神经元活动。

2019年10月31日,浙江大学生命科学研究院靳津实验室联合东南大学柴人杰实验室在Cell杂志发表了题为“Stress-induced metabolic disorder in peripheral CD4+ T cells leads to anxiety-like behavior”的研究论文,揭示了CD4+ T细胞嘌呤合成代谢功能紊乱与慢性应激诱导的心理疾病之间的联系。

实验中,利用多种动物行为学实验作为评价标准发现体内缺少CD4+ T细胞的小鼠可以避免因外界压力下的慢性应激诱导产生心理疾病。CD4+T细胞主要存在于血液及各外周免疫器官中,主要功能是免疫监控和宿主防御,在B细胞抗体的生成和CD8+T细胞的活化中发挥着重要的辅助功能。细胞中的线粒体为生命活动提供了能量,对于细胞的正常发育与维持至关重要。
在慢性应激状态下,小鼠体内白三烯b4(LTB4)含量上升,使包括NaiveT细胞在内的非炎性CD4+ T细胞线粒体分裂。代谢组学和转录组分析表明,CD4+ T细胞中线粒体分裂可导致转录因子IRF1累积,IRF1与Ada、Xdh和Pnp2启动子区结合促使葡萄糖更多的通过戊糖磷酸途径代谢,进而从头合成黄嘌呤。
慢性应激焦虑模型中,小鼠血清黄嘌呤含量有显著的上升。临床证据也表明焦虑症患者与健康对照组相比血清黄嘌呤水平升高。大量的研究发现大脑杏仁核在恐惧与焦虑的产生中起着关键作用。压力状态下,CD4+T细胞产生的过量嘌呤(包括次黄嘌呤和黄嘌呤)通过血液循环进入脑部,与脑左侧杏仁核(大脑情绪处理中心)中少突胶质细胞上的腺苷受体A1结合,引起少突胶质细胞活化并增殖,继而过度活化左侧杏仁核区域神经元导致焦虑症状。
该研究成果确定了慢性应激如何影响CD4+ T细胞的线粒体形态,阐明了一种外周T细胞在慢性应激诱导产生的焦虑样行为中的具体作用。临床治疗精神疾病的大多数药物直接针对中枢神经系统,常伴随着许多副作用。加深对神经发育、精神疾病与免疫生理功能之间联系的理解,对了解抑郁症和焦虑症的发病机制并开发新的治疗药物具有重要意义。

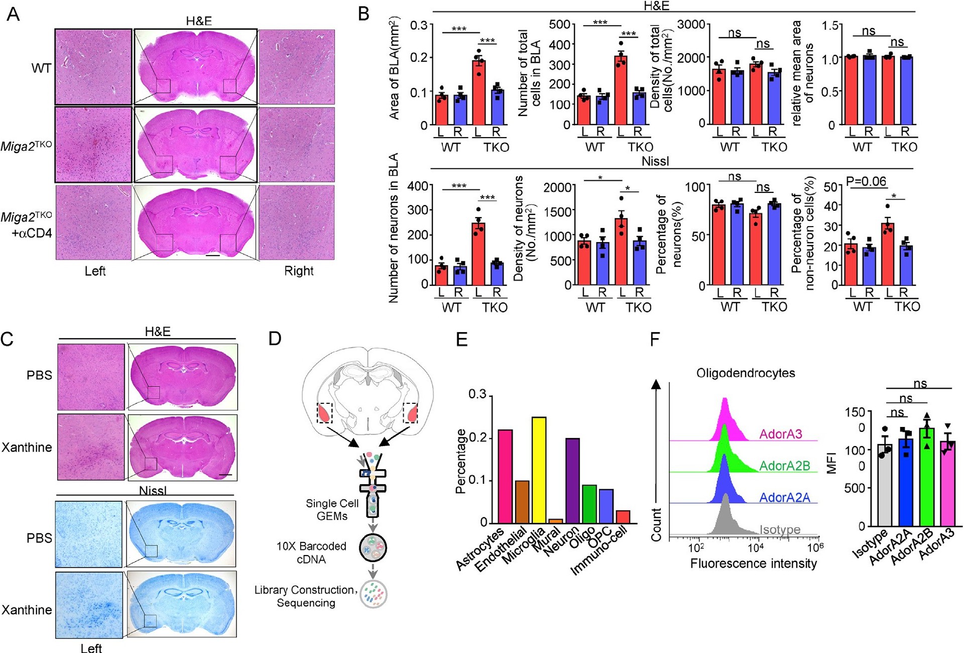
实验部分中,利用TG公司TissueFAXS Cytometry系统对左侧杏仁核区域神经元进行成像和分析。

利用StrataQuest软件对脑组织特定脑区尼氏染色神经元进行精准识别,并对其区域形态/密度进行定量分析发现,在Miga2TKO小鼠中杏仁核区显著增大,以及神经元数量增多。

Miga2或黄嘌呤的敲除直接作用于左侧杏仁核区域的少突胶质细胞从而引起病理症状。
(A)WT,Miga2TKO 和CD4+ T cell-depleting Miga2TKO小鼠的脑组织全景图。
(B)利用TissueFAXS Cytometry技术对左侧杏仁核区域的神经元数量及面积进行定量分析。
(C)HE染色和尼氏染色样本脑组织图。
由于脑组织中不同脑区神经元形态、数量分布差异很大以及无法通过简单的肉眼评估手段精准定量分析神经细胞形态和数量,利用TissueFAXS Cytometry良好的补充了不足。通过大数据全景分析得到相关形态分布模式。
积累20余年 经验丰富
拥有遍布全国的商务合作伙伴和较为完善的经营渠道,缔造了良好的品牌和商誉,层层筛选,全面支撑保障。
雄厚的产品研发实力
雄厚的产品研发实力、装配工艺以及精湛的生产施工队伍,为公司赢得了客户的长期信为公司赢得了客户的长期信赖和支持!
销售网络范围广
目前销售网络遍布高校以及企业实验室,先后与国内外多家知名集团公司建立长期合作关系!
创新 · 诚信 · 进取
以创新谋求发展,以诚信赢得信赖,以进取开拓未来——初心如磐,行稳致远。
400-988-2084
公众号